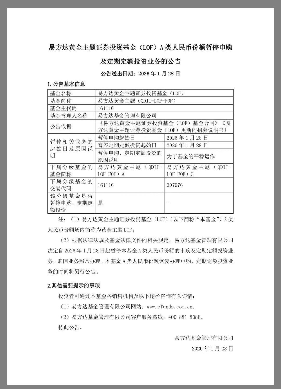
1月27日,易方达基金管理有限公司发布公告称,1月28日起暂停易方达黄金主题LOFA类人民币份额申购及定期定额投资业务。

公告称,本次操作旨在帮助基金平稳运作,并明确赎回不受影响。同时,相关公告信息显示,该产品不同份额此前已存在不同程度的申购与定投限制,市场端实际可新增的通道本就偏紧。
当日,国投瑞银基金管理有限公司也发布公告称,将于1月28日起暂停旗下国投白银LOF的A类与C类基金的申购及定投业务。

相比之下,国投白银LOF的“降温动作”更密集。据期货日报记者统计,2025年12月1日至2026年1月28日间,该基金已累计发布溢价风险提示36次、停牌公告25次,并3次调整申购额度。
2026年1月27日,该基金场内收盘价为4.336元,而其净值仅为3.188元,溢价率虽较26日有所下降,但仍在46.02%。西安交大客座教授景川表示,如果继续敞开申购,新增资金只能以极高溢价买入,一旦溢价回落,原有份额将被摊薄,之前的持有人利益受损。
另外,景川补充道,上期所自2025年12月起已连续4次下调白银期货日内开仓限额,最新限额仅800手。公募基金作为“非期货公司会员”,可用头寸已接近上限,规模再度增加的话无法足额配置期货,只能转向现金或债券,产生巨大跟踪误差,因此暂停申购也是被动选择。
事实上,近50%的风险溢价意味着场内基金价格已提前透支白银预期涨幅。景川认为,一旦国际银价回调,溢价可能在一两个交易日内急剧收敛,此时场内价格可能“闪崩”,引发踩踏、停牌和流动性枯竭,甚至触发清盘风险。而暂停申购后,套利通道被彻底关闭,场内高溢价失去增量资金支撑,价格大概率震荡回落,溢价缓慢收敛。在这样的情况下,套利者将转向“卖空场内份额+买入其他白银资产”的对冲组合,或直接离场。
如果想配置贵金属相关资产,当前还有哪些选择?
格林大华期货副总经理、首席专家王骏表示,与银行贵金属挂钩存款等R1级产品就是不错的选择。此外,对于有一定衍生品交易基础的交易者而言,白银期权与期货的组合策略、贵金属不同品种之间的期货套利策略都是可以考虑的选项。
不过,王骏也提醒,当前白银市场风险较大,短期市场波动大概率加剧,建议短线操作以谨慎参与为主。直接参与期货市场的交易者,可在做多时用看跌期权进行保护性对冲。
对此,景川表示认同。在他看来,2026年白银价格涨势或还未结束,但市场波动较大。对交易者而言,目前国投白银LOF已失去“申赎平衡”机制,场内溢价波动远大于净值波动,不建议继续买入。沪银期货主力合约、COMEX白银ETF或银行纸白银都可以做配置选择。
在交易所限仓、提保、扩板已成常态的情况下,景川建议交易者除单品种保证金控制在总仓位的20%以内外,还需对头寸设置“硬止损线”,并考虑用跨期、跨市套利方式实现阶段性风险对冲。

- 银行股迎来“黄金买点”?摩根大通预计下半年潜在涨幅高达15%,股息率4.3%成“香饽饽”
- 华润电力光伏组件开标均价提升,产业链涨价传导顺利景气度望修复
- 我国卫星互联网组网速度加快,发射间隔从早期1-2个月显著缩短至近期的3-5天
- 光伏胶膜部分企业上调报价,成本增加叠加供需改善涨价空间望打开
- 广东研究通过政府投资基金支持商业航天发展,助力商业航天快速发展
- 折叠屏手机正逐步从高端市场向主流消费群体渗透
- 创历史季度新高!二季度全球DRAM市场规模环比增长20%
- 重磅!上海加速推进AI+机器人应用,全国人形机器人运动会盛大开幕,机器人板块持续爆发!
- 重磅利好!个人养老金新增三大领取条件,开启多元化养老新时代,银行理财产品收益喜人!
- 重磅突破!我国卫星互联网组网速度创新高,广东打造太空旅游等多领域应用场景,商业航天迎来黄金发展期!
